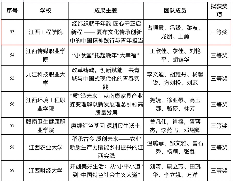
(本网讯 于永清 报道)近日,江西省教育厅公示的全省高校思政课教师“一线课堂”活动成果获奖名单中,由我校马克思主义学院占顺霞牵头的教师团队选送的作品《经纬织就千年韵 匠心守正启新程 —— 夏布文化传承创新中的中国精神践行与青年担当》荣获三等奖。此次评选活动中,全省共有229项“一线课堂”活动成果参与申报,经专家评审,共评选出73项作品拟获一、二、三等奖。

此次获奖既是我校思政课教师立足赣西地方文化资源、深耕实践教学的生动体现,也是马克思主义学院紧扣数智技术赋能红色文化与高校思政教育融合方向,深化“大思政课” 建设,落实“专题主讲+集体研讨+教案共享”集体备课机制,强化青年教师教学能力培育与优质教学成果孵化的重要成效。学院将以此为契机,持续推动思政课教学改革创新,引导广大思政课教师深挖地方特色文化富矿,打造更多兼具理论深度、实践温度与时代力度的“一线课堂”精品成果,切实提升思政课育人实效,为培养担当民族复兴大任的时代新人贡献更大力量。
上一篇:下一篇:


